网红黑料
设为主页
|
加入收藏
|
联系我们
主页
网红黑料概况
网红黑料简介
机构设置
领导班子
部校共建
党建思政
支部设置
支部风采
工会工作
人才培养
本科生教育
研究生教育
师资队伍
导师队伍
师资队伍
管理团队
学科建设
科研成果
科研项目
学术交流
学生工作
团学组织
招生就业
资助评优
团学活动
社会服务
下载中心
教学文件
学工文件
主页
网红黑料概况
网红黑料简介
机构设置
领导班子
部校共建
党建思政
支部设置
支部风采
工会工作
人才培养
本科生教育
研究生教育
师资队伍
导师队伍
师资队伍
管理团队
学科建设
科研成果
科研项目
学术交流
学生工作
团学组织
招生就业
资助评优
团学活动
社会服务
下载中心
教学文件
学工文件
学科建设
科研成果
科研项目
学术交流
学科建设
科研成果
科研项目
学术交流
当前位置:
主页
>
学科建设
>
正文
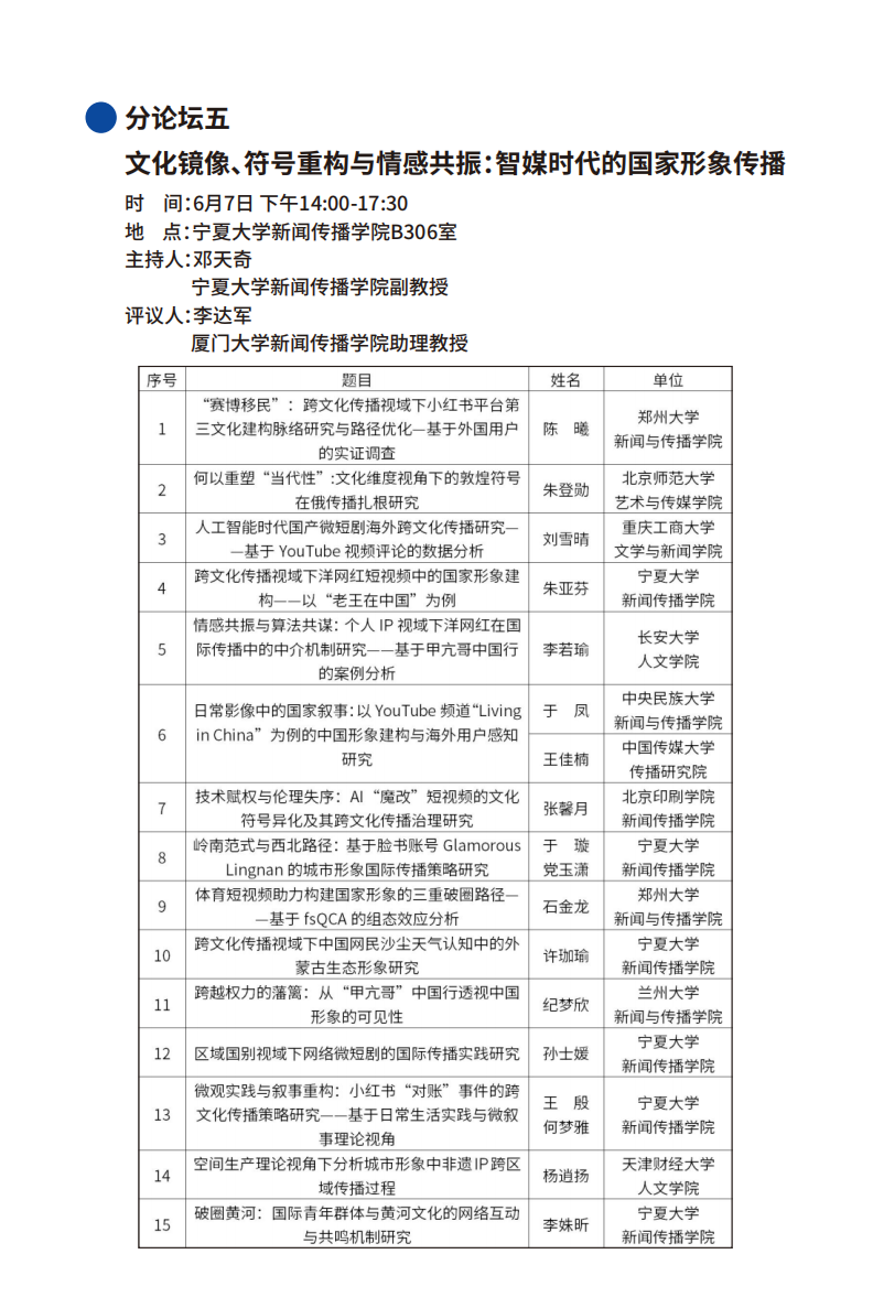
从“新机遇”到“新想象”:人工智能时代的区域国别传播研究跨学科学术论坛
2025-06-06 16:36:22
下一篇:
把星光种在田野里|“夏日青柠”传媒工作坊学子深入宁夏开展区情调研
地址:西夏区贺兰山西路489号网红黑料 贺兰山校区慎思楼
邮编:750021 电话:0951-5093191 传真:0951-5093022
E-mail:
[email protected]
扫一扫关注我们